أعلنت محافظتي القاهرة والجيزة تأجيل الدراسة بالمدارس لمدة يوم واحد نظراً لسوء الأحوال الجوية. كما أعلنت المديريات التعليمية في مصر تأجيل امتحانات شهر...
رئيس مجلس الإدارة : د. خالد بن ثاني آل ثاني

رئيس التحرير: جابر سالم الحرمي

مساحة إعلانية
مساحة إعلانية
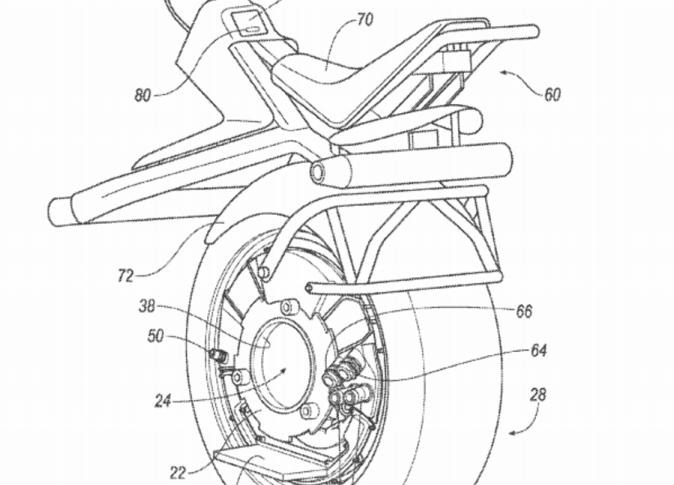
في خطوة جديدة منها للسيطرة على سوق صناعة السيارات، تقدمت شركة فورد الأمريكية لصناعة السيارات لتسجيل براءة اختراع إطار سيارة متحرك، يمكن أن يصبح دراجة نارية أحادية الإطار، أو "سكوتر".
ويمكن للسائق صف السيارة، وإزالة إطارها الخلفي، بحيث تتوقف السيارة على 3 إطارات ورافعة، ومن ثم ركوب الإطار المتحرك تماما مثل ركوب الدراجة النارية، وتحديدا "السكوتر".
وبحسب بيانات ملف تسجيل براءة الاختراع، فإنه يشتمل الإطار المتحرك هذا على مكان للقدمين ومحرك كهربائي ومقعد.
ويمكن استخدام هذه الأداة الكهربائية في حالة الأزمات المرورية، حيث يستطيع سائق السيارة، إذا كان وحيدا، أن يركن سيارته في أي مكان متاح، ومن ثم الانطلاق على دراجته الكهربائية ذات الإطار الواحد.
وثمة فكرة أخرى تتعلق بهذا الاختراع، وهي أن كل إطار من إطارات السيارة المستقبلية الأربعة سيكون مزودا بمحرك كهربائي.
هواوي تدعو لاجتماع سري لـ"أفضل" مخترقي الهواتف في العالم
طلبت شركة التكنولوجيا الصينية العملاقة هواوي من بعض أفضل مخترقي الهواتف في العالم حضور اجتماع سري في ميونيخ... اقرأ المزيد
2444
| 06 نوفمبر 2019
4 طرق لحماية طفلك من مشاهدة الفيديوهات المسيئة على الإنترنت
تعتبر حماية الأطفال من خطر مشاهدة الفيديوهات غير المناسبة لأعمارهم، خاصة مع سهولة وصولهم إلى الإنترنت، من المشاكل... اقرأ المزيد
5079
| 06 نوفمبر 2019
أصحاب هواتف آيفون القديمة سيفقدون الاتصال بالإنترنت بعد 3 أيام في هذه الحالة
حذرت شركة أبل الأمريكية أصحاب هواتف آيفون القديمة من فقدان الاتصال بالإنترنت بعد 3 أيام في حال عدم... اقرأ المزيد
4833
| 30 أكتوبر 2019
مساحة إعلانية
مساحة إعلانية
أعلنت محافظتي القاهرة والجيزة تأجيل الدراسة بالمدارس لمدة يوم واحد نظراً لسوء الأحوال الجوية. كما أعلنت المديريات التعليمية في مصر تأجيل امتحانات شهر...
19264
| 29 مارس 2026
رحبت وزارة التربية والتعليم بعودة الطلبة إلى مقاعد الدراسة غدًا الأحد، متمنية لهم يومًا دراسيًا موفقًا وبداية موفّقة. وأعلنت الوزارة مواعيد الدوام المدرسي...
18876
| 28 مارس 2026
توقعت إدارة الأرصاد الجوية أن تشهد البلاد أجواءً غائمة جزئياً من مساء غداً الإثنين 30 مارس حتى الأربعاء 1 أبريل 2026، مع فرص...
16344
| 29 مارس 2026
أعلنت وزارة التربية والتعليم والتعليم العالي خلال مؤتمر صحفي، اليوم الأحد، عن مواعيد وطريقة تسجيل ونقل الطلبة في المدارس الحكومية للعام الدراسي 2026-2027...
15534
| 29 مارس 2026
مساحة إعلانية
مساحة إعلانية
أعلنت شركة الميرة للمواد الاستهلاكية ارتفاع أرباحها خلال عام 2025 بنسبة 17.23% سنوياً؛ تزامناً مع دعوة الجمعية العامة العادية للانعقاد. سجلت الشركة ربحاً...
36
| 31 مارس 2026
عقد البنك الأهلي اجتماع الجمعية العامة العادية وغير العادية أمس، برئاسة الشيخ فيصل بن عبدالعزيز بن جاسم آل ثاني، رئيس مجلس الإدارة، وبحضور...
42
| 31 مارس 2026
حصل مصرف قطر الإسلامي المصرف، رائد الصيرفة الرقمية في قطر، على جائزة أفضل بنك للمؤسسات الصغيرة والمتوسطة في الشرق الأوسط وقطر من غلوبال...
42
| 31 مارس 2026
تعمل شؤون النقل البري في وزارة المواصلات، بالتزامن مع المستجدات الحالية، على تقديم خدماتها وفق أرقى معايير الجودة بما يلبي تطلعات الجمهور، ويضمن...
34
| 31 مارس 2026
مساحة إعلانية
تابع الأخبار المحلية والعالمية من خلال تطبيقات الجوال المتاحة على متجر جوجل ومتجر آبل




اتخذت الهيئة العامة لتنظيم القطاع العقاري إجراءات قانونية بحق عدد من المطورين لمخالفتهم أحكام القوانين واللوائح المنظمة للقطاع. وأكدت الهيئة عبر حسابها بمنصة...
11000
| 30 مارس 2026
أعلنت وزارة العمل عن عدد من التعيينات والتكليفات الجديدة، حيث تم تعيين السيد أحمد محمد الهتمي، مديراً لإدارة تراخيص العمل. كما أعلنت عن...
10132
| 29 مارس 2026
رحبت وزارة التربية والتعليم بعودة الطلبة إلى مقاعد الدراسة اليوم الأحد، حيث استقبلت المدارس الحكومية والخاصة نحو 417 ألف طالب وطالبة، ضـمـن إجــراءات...
8694
| 29 مارس 2026